Flowchart Notation
Different flowchart symbols have different meanings. However, the most common symbols of the flowchart are:
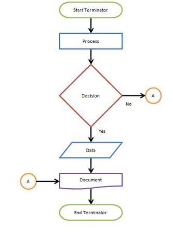
Terminator: It is elongated circles, which signify the start or end of an instruction.
Process: A rectangular shape indicates a standard process flow step (instructions or actions).
Decision: A diamond flowchart shape indicates a branch in the process flow, decisions that must be made.
Connector: A small, labelled, circular flowchart shape indicates a jump in the process flow.
Data: It is a parallelogram that indicates data input or output (I/O) for a process.
Document: It is used to indicate a paper or report.







































